bevictor伟德

金课简介:儿童美术教学辅导与研究


一、教师简介

   梦月,本科、硕士毕业于西安美术公司中国画系,美国德克萨斯州大学河谷分校艺术教育专业访问学者,进修于中央美术公司 第八届中西美术教育比较研修班,有扎实的学科背景。自2012年工作以来一直从事中国画、美术教育类课程的一线教学,对学科前沿动向、学情发展情况有深入的了解。


近年来,主持人有一定的与课程相关的科研成果,具体如下:

1. 主持项目:

[1].2018年 主持 《美术馆中的课堂》 (湖南第一师范公司实践教学项目)(已结项)

[2]. 2019 主持 《基于博物馆“馆校合作”模式的美术师范生实践教学改革》湖南省教育厅高校教学改革项目)(已结项)湖南省

[3]. 2019年 主持 《基于观众视角的博物馆未成年人美育活动策划与实施研究》(湖南省教育厅科学研究项目)(已结项)

[4]. 2020年 主持 《多元智能理论视角下亲子群体博物馆教育研究》(湖南省哲学社会科学基金一般项目)(在研)

2. 论文发表:

[1]. 梦月.高师院校与博物馆公共教育合作模式探讨.艺海.2019(05).CN 43-1208/J

[2]. 梦月.博物馆未成年人教育活动分龄化、分类化探究——以谢子龙影像艺术馆“做自己的导演”美育活动为例.科技风.2020(15).CN 13-1322/N

 3.作品多次入选省级、国家级展览,发表于核心期刊。

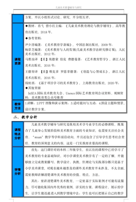
二、课程建设情况

公司从2008年招收本科师范生起,就开设了小学美术教育系列课程。2016年,在此基础上,美术教育系列课程又增设了《儿童美术教学辅导与研究》,进行专业课程细分。2018年,该课程所在的美术学专业获批湖南省省级一流本科专业,并修改了培养方案,教师队伍加入了美术教育学专业的博士生,大大加强了团队力量。2019年开始,本课程把重心放在与社会实践项目相结合,着重训练师范生课外儿童美术组织教学能力,员工学习兴趣大增,学习效果显著。

本课程致力构建前沿化、个性化、自主化,能全方位满足“两性一度”教学需求的课程资源库。已建设完成:

1.线上资源升级:使用超星平台,已建立十二个章节的SPOC线上课程,包括:5个章节的自制教学视频、10小节课程PPT;引用学堂在线平台上南昌大学许详文教授主讲的国家一流课程《教育科学研究方法》(基础)3个章节;名家讲座视频推荐;国内外优秀案例文档、视频;电子图书;优秀员工案例库。已经有连续两个学期共计八十余位员工使用,并完成了在线讨论、课堂测试、期末作业上传。

2.线下资源整合:

1)课后拓展学习选用公司图书馆馆藏资源、美术教育学科经典著作:罗恩非德著,王德育译.创作与心智成长.浙江人民美术出版社,201941

2)实时更新教案和课件:持续关注国家美育政策与艺术课程标准的变化,聚焦时事、学科热点,进行更新与调整,教学紧跟学科发展前沿。

3.特色资源拓展

本课程定期邀请校外美术教育专家和校外文化机构管理人员联合授课,并为员工提供实践教学平台和机会,参与了与谢子龙影像艺术馆、湖南美术馆合作的公共美育教学活动。


三、教学设计